@cebri Tu nous accueilles Ă La Growth Tower ?
Allez ! On fait un évent à bordeaux ? Ce serait top ! Ou alors tu nous réquisitionne la briqueterie pour une soirée à marseille @Thomas_Lucyfer ?
Hello
Je serais preneur de plus de donnees chiffrees sur la performance de hacks/campagnes/tactiques realisees en mode benchmarke (A/B testing).
Format:
- Objectif
- KPI
- Solution 1 - procede et toolkit
- Solution 2 - procede et toolkit
- Resultat: KPI solution 1 vs KPI solution 2
Apres je ne sais pas comment ca pourrait etre integre au forumâŠ
@cebri je suis sûr que Pierre sera chaud !
Hello,
En tant que lecteur assidu jâai assez peu participĂ© sur le forum, je prend nĂ©anmoins du plaisir a suivre les diffĂ©rents Ă©changes.
Je propose donc de donner mon avis « dâutilisateur de lâombre » parceque comme partout je pense quâon est une majoritĂ©.
-
Une modération plus ferme sur le coté je fais ma pub. Le juste millieu entre répondre à un poste auquel ta boite réponds, et carrément influencer les avis, spam sa solution est assez mince mais perceptible et certains abusent un peu et in fine sa nuit a la qualité du forum.
-
Je rejoins mes VDD sur le cotĂ© social qui manque un peu, jâai lâimpression quâil est difficile dâobtenir des rĂ©ponses, de participer Ă des sujets, quand on dĂ©bute et/ou quâon ne connait que peu dâutilisateurs sur le forum ou les habituĂ©s ont lâair de se cottoyer rĂ©guliĂšrement. Un systĂšme de parrain / maraine ? (vu le peu quâon est ca peut etre sympa)
-
Plus globalement trouver une solution pour intĂ©grer les nouveaux, favoriser les Ă©changes et Ă©viter de promouvoir lâentre soit.
Sinon Ă titre plus perso jâadore le design old school actuel du forum mais lâarborescence et lâaccessibilitĂ© des diffĂ©rentes carĂ©gories mĂ©riteraient une petite mise Ă jour je pense. ![]()
Lâorganisation dâevent en prĂ©sentiel ou non je dit oui ! ![]()
Peut etre simplifier les publications de poste par catĂ©gorie Ă©galement. On sây perd un peu et les sujets pertinents se noient un peu dans tout ca.
Retour dâexp(quantifiĂ© comme au dessus et qui apporte un vrai valeur), Test Outils , ProblĂšmes (en Ă©vitant le cotĂ© support mais un forum spĂ©cialisĂ© ca sert aussi Ă ca) , entreprenariat ⊠ca balaye un peu tout et câest plus simple que les 50 catĂ©gories actuelles . Peut etre faire une classification Ă deux Ă©tages ?
Câest un peu brouillon mais voila mes retours Ă chaud ![]()
Alaz
Bonjour Ă tous, je reprends ce fil de discussion, car cette question de toolbox ++ me trotte dans la tĂȘte, beaucoup de gens ont Ă©voquĂ© le besoin dâavoir une toolbox un peu plus ⊠parlante, enfin si jâai bien compris, en tout cas câest mon besoin aussi, car actuellement on ne fait que lister les outils, ce qui manque Ă mon avis, çà serait pour chaque outil :
- les principales fonctionnalitĂ©s (enrichissement mail, tĂ©lĂ©phone âŠ)
- les donnĂ©es dâentrĂ©e (siren, domaine, âŠ)
- les performances
- lâergonomie (pour moi le gros point noir de beaucoup dâoutils, ils ont tout misĂ© sur le contenu mais lâinterface est parfois complĂ©tement inexploitable
- le cout
- le support
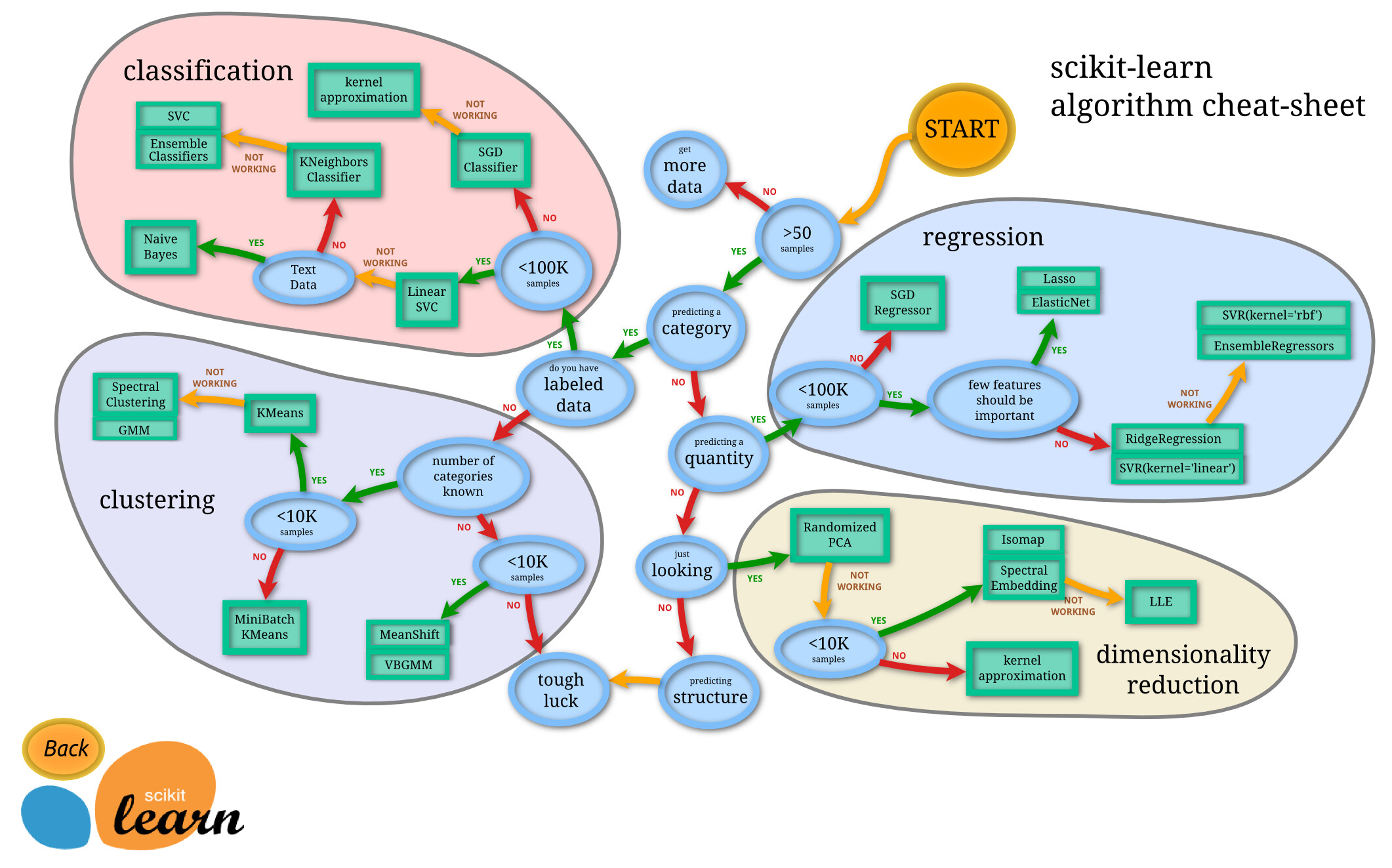
et autre idĂ©e, dans le domaine IA je me sers souvent de ce genre de « map » qui aide Ă construire son workflow (câest juste un arbre de dĂ©cision au final), je me dis quâon pourrait peut ĂȘtre faire de mĂȘme dans le domaine « growth » ?
on peut se faire une map pour voir qui est ou en france ou ailleurs et créer des « salons » par villes /zone.
histoire de créer du lien ?
Bonne idée, je pourrais faire un sondage avec le top 20-30 des villes francaises, puis mettre en forme les résultats.
Oui
, yâa un truc Ă faire en rajoutant des filtres dans la toolbox.
Hello tout le monde,
AprĂšs avoir lu toutes vos rĂ©ponses, je trouve que beaucoup de points Ă©voquĂ©s sont extrĂȘmement pertinents. Je voulais ajouter quelques idĂ©es que je nâai pas encore vues mentionnĂ©es :
-
Coffee Meetings ThĂ©matiques : Organiser des « coffees » tous les X du mois oĂč 2 ou 3 personnes se rĂ©unissent en round robin pour discuter de problĂ©matiques/sujets prĂ©cis liĂ©s au growth. Vu la diversitĂ© du domaine du growth, il serait judicieux de verticaliser ces rencontres par thĂ©matique : outbound, produit, activation, scraping, etc. Si possible, il serait idĂ©al dâavoir un replay de ces sessions pour que toute la communautĂ© puisse bĂ©nĂ©ficier de lâĂ©change.
-
Optimisation de la Toolkit : Mettre Ă jour la toolkit pour quâelle soit en phase avec ce que proposent les outils en 2023. Une sorte de « page produit » pour chaque outil avec ses avantages et inconvĂ©nients, ainsi que des avis dâexperts du forum.
-
AccĂšs aux Ressources Essentielles : Proposer un hub dâaccĂšs Ă des fichiers de base comme des templates Notion pour les OKR, des scripts de scraping, des modĂšles de copywriting, etc. LâidĂ©e Ă©tant de fournir un espace oĂč tout le monde peut trouver des ressources valuables et validĂ©s et gamifier un peu cet aspect lĂ par exemple avec des contestâŠ
-
Mise en Avant de la CommunautĂ© : Renforcer le cĂŽtĂ© communautaire en mettant davantage en avant les profils actifs. Les badges et les titres sont super, mais ils ne sont visibles que sur les profils et pas dans les discussions du forum. Ces badges gamifient la participation et mĂ©ritent dâĂȘtre plus visibles.
-
MonĂ©tisation : Sur lâaspect business, je ne suis pas particuliĂšrement fan de lâAdsense, mais il y a dâautres moyens efficaces de monĂ©tisation :
- Sponsoriser des Ă©vĂ©nements, quâils soient virtuels ou en prĂ©sentiel.
- Mettre en avant un sponsoring dans la newsletter hebdo
- Utiliser lâaffiliation pour les liens dans la toolkit. (Je tiens Ă prĂ©ciser que je ne suis pas favorable Ă la mise en avant de produits qui ont payĂ© pour ĂȘtre prĂ©sents dans la toolkit, car cela pourrait fausser le « classement »)
Jâai quelque peu dĂ©laissĂ© le forum, ressentant un Ă©cart par rapport au contenu qui mâavait initialement attirĂ© ici il y a 4-5 ans. NĂ©anmoins, ce qui me fait venir ici câest la qualitĂ© des membres qui animent rĂ©guliĂšrement ce forum et de leur expertise sur les diffĂ©rents sujets abordĂ©s.
JâespĂšre sincĂšrement pouvoir retrouver lâessence originale qui faisait la force de ce forum, et le transformer Ă nouveau en un endroit incontournable sur les thĂ©mathiques growth
Je lĂąche une deuxiĂšme contribution pour saluer lâinitiative de mettre en Sidebar les diffĂ©rentes catĂ©gories. Jâaime beaucoup !
Hep.
Je serais à Marseille en fin octobre, on se fait une soirée GHFR ?
Hors joke, pourquoi vous ne le faite pas ?
Oui vas y on peut envahir la briqueterie ou startup vie.
Ăa rendrait le truc dĂ©g, ça rapporte rien, et y a dâautres moyens pour se financer sans pourrir lâexpĂ©rience utilisateur.
Ce sujet a Ă©tĂ© automatiquement fermĂ© aprĂšs 730 jours. Aucune rĂ©ponse nâest permise dorĂ©navant.
